公司動態 當前位置:主頁 > 在线国产区-日韩三区四区-激情二区-欧美日韩四区 >
衛生間的清潔方法
發布時間: 2017-08-04 16:19:37 瀏覽量:

衛生間的清潔方法
各不一樣的的家庭生活的整潔間其飾品風格圖片、飾品加工制作工藝 上雖然有所各不一樣的,但最主要的整潔工器具具體分析一樣的。對整潔間的整潔能能是以下面四個方法步驟來進行: 1.應開始準備的備用品和軟件工具:拖布(十塊)、拖布、粗細環保刷(各一盤)、強效去漬劑、潔廁靈、水桶等 2.操作流程方式和做法:
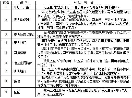
衛生間的清潔順序和方法
小心重大事項: 1.在洗滌前,封外接電源,蓋好插板的蓋子,避免 因漏水而時有發業務外。 2.沖洗木板墻前,將裝飾品脫下,把掛在環衛間的貼身衣物、洗臉毛巾等戰士拆下來,保潔完后再找回原樣。 3.還要注意磨砂的上沿與邊框,要除污落實到位;瓷器要輕拿輕放,容易砸爛。衛生間除異味小巧門
1.衛生情況間的特殊難聞氣味很可能是由用水道里釋放出現的,要去除特殊難聞氣味,除用氣新鮮劑外,還可把喝剩的可口可樂加進去座便器中合用水道里,便可去除異味。 2.可在清潔衛生監督間洗手臺引燃蠟燭,隨著時間推移蠟燭的焚燒可變換清潔衛生監督間洗手臺的甲醛的味道。 3.可將一合舒適油開蓋安裝在抽水抽水馬桶不要碰掉的部分,隔一個月刮下一二層,也行除開有味道。
上一篇:沒有了
下一篇:家庭保潔中客廳保潔流程注意事項

